2021-12-16 10:00:51 周口人事考试网 //zhoukou.huatu.com/ 文章来源:未知
【导读】华图周口人事考试网同步未知发布:【重点】教资面试各学科常考内容及规律公布!这样备考准没错!,详细信息请阅读下文!如有疑问请加【交流群汇总】 ,更多资讯请关注周口华图微信公众号(zkhuatu) 。

每年教资面试的题目都选自于各学科的不同版本
教材不仅版本多,内容更多,短时间复习很难看完
但是很多题目会重复考察,具有一定的规律
华图教研老师们按照历年考试科目研究了
面试题目内容出处的规律及常考课题
一共是15个学科+小初高三个学段
简直太实用了!看完后帮助大家走不少捷径
快转发收藏给身边备考教资的朋友一起学习
01
幼儿园

02
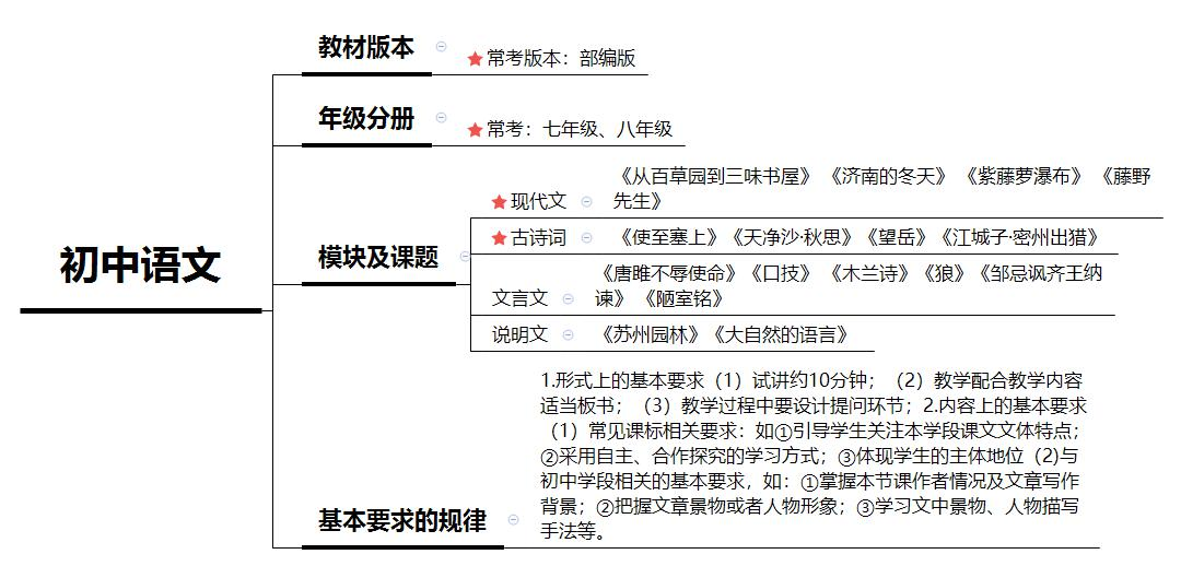
语文学科
03
数学学科
04
英语学科
05
音乐学科
06
体育学科
07
美术学科
08
科学学科
09
政治学科
10
历史学科
11
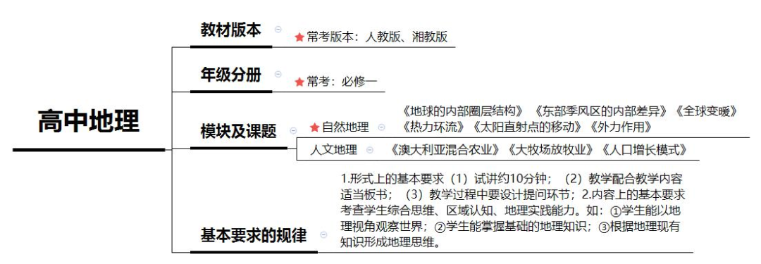
地理学科
12
物理学科
13
化学学科
14
生物学科
15
信息技术学科
16
心理健康教育学科
以上是【重点】教资面试各学科常考内容及规律公布!这样备考准没错!的全部内容,更多关于【重点】教资面试各学科常考内容及规律公布!这样备考准没错!快讯信息敬请关注周口人事考试网频道。
本文标签: (编辑:张小图)